Governance, Riforme Istituzionali ed Elettorali

Tesi Programmatica

Contesto

Forma di governo

L’assetto istituzionale italiano gode di caratteristiche singolari:

  1. Il bicameralismo paritario nella procedura legislativa, in assenza di una federazione per aggregazione (USA, Svizzera) o di una seconda camera rappresentante gli enti substatali.
  2. il doppio rapporto fiduciario, che rende qualunque riforma elettorale impossibilitata ad escludere il rischio dell’affermarsi di due maggioranze diverse alle camere.

Nella storia italiana, sono state diverse le proposte di riforma costituzionale aventi l’obiettivo di superare il bicameralismo paritario, ma esse non riuscirono a trovare sufficiente consenso per essere approvate (Commissione Bozzi del 1983, Commissione De Mita-Jotti del 1993, Comitato Speroni del 1994, Commissione bicamerale D’Alema del 1997, Riforma Berlusconi del 2005, Riforma Renzi-Boschi 2016) a causa anche del fatto che includevano al loro interno troppe altre materie e modifiche che poco avevano a che fare con la ratio generale o che comunque le rendevano molto conflittuali.

A queste si aggiungono delle pratiche ai limiti della costituzionalità, tra l’ingerenza dell’esecutivo sul legislativo (eccessivo ricorso alla decretazione d’urgenza, questioni di fiducia, maxiemendamenti) e la riduzione dei tempi del dibattito parlamentare (per l’approssimarsi del termine di decadenza per i decreti-legge, necessità di scongiurare l’esercizio provvisorio per le leggi di bilancio, rispettare le tempistiche delle direttive UE, per rispondere alle varie emergenze e la prassi del “monocameralismo alternato”).

L’esecutivo Meloni ha proposto una revisione costituzionale della forma di governo, il c.d. “Premierato”, volta a introdurre l’elezione diretta del PDCM e un premio di maggioranza.

Sistema elettorale e di voto

Dal 1993, l’Italia ha avuto sei diverse legge elettorali:

  • Mattarellum (1993): 75% maggioritario, senza preferenze, sbarramento al 4% e un meccanismo di compensazione per i partiti minori;
  • Porcellum (2005), poi Consultellum (2013): sistema proporzionale con premio di maggioranza al partito che ottiene la maggioranza relativa, senza preferenze, sbarramento al 10%;
  • Italicum (2015), poi Legalicum (2017): sistema proporzionale con premio di maggioranza alla lista che raggiunge il 40% dei voti, con preferenze e sbarramento al 3%;
  • Rosatellum (2017, in vigore): 63% maggioritario, sbarramento diversificato per partiti e coalizioni.

I sistemi elettorali differiscono lungo tre dimensioni:

  1. La struttura della scheda elettorale (se gli elettori votano per candidati, partiti o entrambi, e quanti voti possono esprimere);
  2. La grandezza del collegio (quante persone vengono elette in ogni collegio) e
  3. La formula elettorale (come i voti vengono tradotti in seggi).

La grandezza del collegio è il fattore principale che influenza la proporzionalità di un sistema elettorale, poiché qualsiasi risultato elettorale risulterà sproporzionato se la grandezza del collegio è ridotta, indipendentemente dalla formula elettorale. Nonostante ciò i sistemi elettorali vengono classificati in base alla loro formula elettorale (maggioritario e proporzionale). La scelta di un sistema elettorale implica almeno cinque trade-off:

  1. Affluenza e voto strategico: nei sistemi maggioritari il “winner-takes-all” riduce la partecipazione di chi sostiene candidati senza chance e incentiva il voto strategico. I proporzionali, invece, favoriscono più partecipazione e meno strategia.
  2. Stabilità e accountability: i maggioritari tendono a produrre governi monocolore stabili e accountable; i proporzionali generano spesso coalizioni più instabili e con responsabilità meno chiare.
  3. Proporzionalità e rappresentanza: i proporzionali riflettono meglio i voti, permettendo però l’ingresso anche a partiti piccoli; i maggioritari distorcono i risultati e penalizzano i partiti minori.
  4. Potere di contrattazione: nei proporzionali i piccoli partiti condizionano le coalizioni; nei maggioritari il rischio è minore se c’è una maggioranza chiara.
  5. Legame elettori-rappresentanti: nei collegi uninominali il rapporto è diretto; nei plurinominali, più debole.

La scelta di un sistema elettorale riflette visioni distinte della democrazia e si riduce a un compromesso tra dare priorità all’accountability, a scapito della rappresentanza o alla rappresentanza, sacrificando l’accountability.

Problemi

Forma di governo

Anche se la marginalizzazione del Parlamento rispecchia le tendenze ormai decennali e diffuse in tutta l’Europa, dove il centro decisionale si è spostato ad altri soggetti (il Governo, l’UE, ecc.), ciò non toglie che vi sia un forte scostamento tra prassi parlamentare e dettato costituzionale, il quale compromette il funzionamento del parlamento e la sua reputazione nei confronti della cittadinanza. Dunque, convivono sia problemi di natura strutturale che culturale, i primi risolvibili con le dovute revisioni istituzionali mentre i secondi richiederebbero un approccio alla politica da parte dei cittadini e della classe dirigente più rigoroso e competente.

In merito alla proposta di premierato, si evincono le seguenti problematicità:

  • Introduce la clausola “anti-ribaltone” – secondo cui il PCM in carica possa essere sostituito solo da un parlamentare della maggioranza – ma non impedisce al nuovo PCM di formare un nuovo governo con una diversa maggioranza.
  • Si afferma di voler mantenere la salvaguardia del principio di rappresentatività, ma esso è smentito dalla previsione del premio di maggioranza.
  • Introduce l’elezione diretta del PCM senza superare il doppio rapporto fiduciario, andando così a peggiorare il già problematico assetto istituzionale.
  • Si sancisce l’obbligo per il PdR di assegnare nuovamente l’incarico di PCM allo stesso dimissionario, eletto direttamente dal popolo. Come può un PCM sfiduciato ricevere una nuova fiducia da parte della stessa maggioranza, senza procedere ad un rimpasto di Governo o ad un cambio del programma di Governo e dunque, senza ricorrere ai cosiddetti “giochi di palazzo” i cui promotori della riforma vorrebbero eliminare definitivamente? Inoltre, se il PdR nominasse alla carica di PCM un parlamentare della maggioranza di governo collegata al PCM sfiduciato, esso – non eletto dal “popolo” – risulterebbe più forte del precedente – che, invece, era appositamente eletto – in quanto non potrebbe essere sfiduciato senza comportare l’automatico scioglimento delle Camere.
  • Da sentenza della Corte costituzionale, non è possibile garantire la maggioranza assoluta dei seggi aprioristicamente dal risultato delle elezioni.
  • Lo strumento della questione di fiducia verrebbe rafforzato col premierato perché pone il Parlamento al bivio tra approvare il provvedimento del Governo e il (quasi) automatico scioglimento anticipato delle Camere.
  • A livello regionale è previsto già un sistema simile al premierato, ma tale forma di governo, pur non essendo stata considerata incostituzionale a livello substatale, non è replicabile a livello nazionale in quanto troppo propensa alla governabilità a scapito del pluralismo e senza un reale ruolo di controllo del Parlamento sul Governo

 

Sistema elettorale e di voto

La storia delle leggi elettorali italiane è costellata di problemi riguardanti la responsabilizzazione della classe politica, la frammentazione ed instabilità delle maggioranze parlamentari, il legame con gli elettori e il dibattito interno ai partiti. Infatti, il sistema attuale pone i candidati che vogliono portare avanti istanze politiche innovative rispetto al loro partito davanti ad una scelta: quella di restare e venire eletti solo se la segreteria deciderà di metterlo abbastanza in alto in una lista, oppure di contribuire alla proliferazione di partiti abbandonando l’originale per costituirne un altro tendenzialmente personalistico, in quanto spesso incentrato su una figura di spicco che si è scissa dal vecchio partito. Sempre per via del sistema elettorale attuale questa proliferazione di partiti è andata a svantaggio proprio dell’elettorato di centro, che, diviso, rischia continuamente di votare per dei partiti che non supereranno la soglia, privandolo eventualmente della propria rappresentanza parlamentare.

Proposte

Forma di governo

La proposta si articola nei seguenti punti:

  • Abrogare la mozione di fiducia e di sfiducia del Senato nei confronti del Governo. Ne consegue anche che il Governo non possa porre la questione di fiducia sugli atti del Senato e che il PdR possa sciogliere anticipatamente solo la Camera dei deputati. A questa previsione si aggiunge – come risposta alla disfunzionale riforma del premierato vorrebbe risolvere – l’introduzione della sfiducia costruttiva (già presente in Germania) secondo cui l’approvazione della mozione di sfiducia verso il PCM non è sufficiente per farlo dimettere se contestualmente non viene eletto un sostituto.
  • I d.d.l. devono sempre iniziare la discussione alla Camera dei deputati, indifferentemente da chi ne ha avuto l’iniziativa; cosicché la procedura legislativa sia più ordinata.
  • La Camera dei deputati può superare il veto del Senato votando nuovamente il proprio testo originario a maggioranza qualificata, oppure sempre con la medesima maggioranza della prima deliberazione ma solo dopo che siano trascorsi 3 mesi dalla prima deliberazione.
  • Rimane il veto assoluto del Senato soltanto in materia costituzionale ed elettorale.

 

Sistema elettorale

L’Italia ha invece bisogno di un sistema elettorale definitivo e stabile, che bilanci al meglio la rappresentatività degli elettori e la creazione di governi stabili e responsabili nei confronti dei cittadini. Proponiamo quindi di:

  • Introdurre una legge elettorale basata su un sistema proporzionale con collegi medio-piccoli (4-6 seggi). Questo compromesso bilancia rappresentatività e governabilità, riducendo la frammentazione partitica senza sacrificare la proporzionalità. Il sistema limita “l’effetto varianza” territoriale e rafforza il legame tra elettori e rappresentanti.
  • Limitare la candidatura di ogni candidato ad un massimo di un collegio (vietando quindi le candidature multiple).
  • Proponiamo inoltre che il numero di firme necessario per la presentazione delle liste elettorali sia proporzionale alla popolazione del collegio di riferimento.

Questa proposta non richiede modifiche costituzionali.

Parallelamente si propone di limitare la possibilità di approvare leggi elettorali che abbiano l’intento di favorire una parte politica a scapito di un’altra a ridosso delle elezioni. Si intende modificare l’articolo 73 della Costituzione, prevedendo che l’applicazione della legge elettorale approvata a maggioranza semplice avviene alla seconda legislatura successiva, e comunque non prima che siano trascorsi due anni e sei mesi dalla sua approvazione. Nel caso in cui l’approvazione sia avvenuta a maggioranza di due terzi dei componenti delle camere, la legge elettorale si applica alla prima legislatura successiva.

Questa proposta richiede modifiche costituzionali.

Sistema di voto

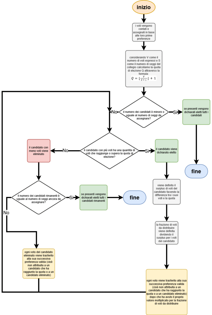
L’obiettivo è aumentare la rappresentatività, e incentivare una maggiore accountability. Si propone l’adozione del sistema di voto ranked STV (Single Transferable Vote). Il sistema consente di ordinare i candidati per preferenza e assegna i seggi tramite trasferimento dei voti in eccesso e redistribuzione.

La proposta si basa su esperienze positive internazionali (Irlanda, Australia). Consente di:

  1. Ridurre il fenomeno del voto sprecato.
  2. Promuovere un governo maggiormente rappresentativo dell’elettorato, a sua volta dovrebbe contribuire a promuovere la stabilità democratica e conseguentemente livelli più elevati di sostegno alla democrazia.
  3. Incentivare il dialogo e il compromesso, elementi fondamentali per il funzionamento di un sistema democratico moderno.
  4. Ridurre l’incentivo che l’elettore ha di mentire sulle sue preferenze per votare “tatticamente”.
  5. Rendere le soglie di sbarramento implicite nei collegi a magnitudine ristretta meno impattanti nella riduzione di rappresentatività.

Nessuna delle proposte richiede un budget straordinario.

Approfondimenti

Distribuzione dei seggi nella Camera in base ai risultati del 2018 e in base a questa nuova proposta a confronto:

La minore grandezza dei collegi elettorali aumenta la disproporzionalità, misurata tramite l’indice di Gallagher, da 3,9 a 7. Questo dato è in linea con quello della Spagna (7,6), un altro paese che utilizza collegi di grandezza medio-piccola, e inferiore a quello del Regno Unito (12,2) che adotta un sistema maggioritario. La tabella sopra mostra come i partiti minori registrino una forte riduzione nella propria quota di seggi. Non è possibile confrontare il cambiamento nel numero assoluto di seggi a causa della riduzione del numero di deputati rispetto a quelli eletti nel 2018. Tuttavia, possiamo comunque osservare il cambiamento percentuale: Liberi e Uguali (-2,22 pp, -100%), PD (+4,22 pp, +23,7%), M5S (+1 pp, +2,7%), FI (+3 pp, +18,1%), Lega (+0,7 pp, +0,36%), FdI (-4,74 pp, -90,5%). I partiti più grandi beneficiano a scapito di quelli più piccoli. Infatti, il numero effettivo di partiti legislativi, una misura inversa dell’accountability, diminuisce da 4,33 a 3,81. Una limitazione di questa analisi è che è statica, dato che è impossibile sapere quali sarebbero stati i risultati nel 2018 con un’altra legge elettorale.

Struttura della scheda

Nei sistemi ranked, esiste un fenomeno chiamato “donkey vote”, cioè la tendenza di un elettore di votare tutti i membri del suo partito di preferenza in ordine dal più in alto nella scheda al più in basso. Questo favorisce i candidati con iniziali vicine alle prime lettere dell’alfabeto. Per contrastare il fenomeno, proponiamo che l’ordine dei candidati in ogni lista sia casuale. In questo modo il donkey vote non viene eliminato ma la distorsione viene distribuita equamente. Un elettore informato, invece, non percepisce alcuna differenza. Data la natura “candidate-oriented” del sistema STV, la presenza di liste è puramente indicativa. Tuttavia, per semplificare il compito dell’elettore non abituato ad informarsi sui singoli candidati, si può fornire la possibilità di esprimere preferenze per liste complete, da interpretare come

l’elettore può esprimere quante preferenze voglia,

nonostante non ci siano liste che possano ricevere voti, l’elettore per esprimersi sui partiti di cui non conosce i candidati potrebbe anche avere la possibilità di indicare l’intera lista, il voto però non sarebbe condiviso ma scorrerebbe tra i candidati nell’ordine presente nella scheda, il fatto che l’ordine dei candidati sarebbe diverso per ogni scheda e casuale ridurrebbe al minimo la possibilità di vantaggi iniqui tra i candidati.

il voto della “lista” va interpretato in questo modo:

In questo esempio

il voto della “lista” va interpretato in questo modo:

In questo esempio

In questo esempio

Il nostro programma

Scopri la nostra linea politica approfondendo le tesi programmatiche

Diventa parte attiva del progetto

Aderendo al partito potrai entrare nella community ufficiale con migliaia di associati, potrai unirti al tuo gruppo regionale e contribuire ai gruppi tematici con le tue competenze e le tue idee.
Ma soprattutto potrai fare la tua parte per la crescita del progetto,
per fare in modo che le cose cambino, davvero.

Scopri le novità, le iniziative e le nostre proposte politiche

Registrati alla newsletter per ricevere tutti gli aggiornamenti e i contenuti